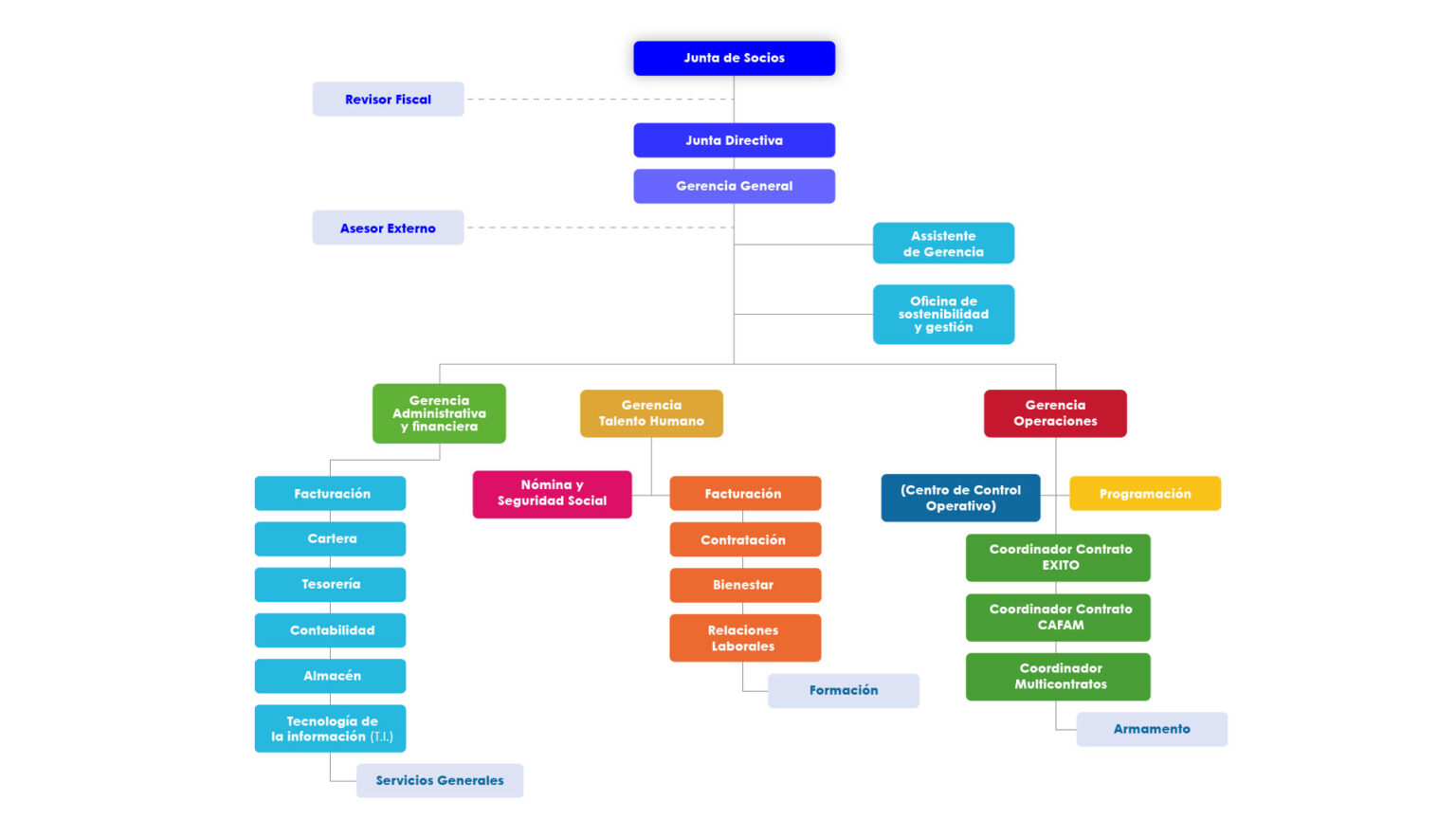
Estructura Home Estructura Nuestra estructura La estructura organizacional de NASER LTDA., se caracteriza por su eficiencia y enfoque centrado en la gestión de operaciones y seguridad, respaldado por modelos de apoyo integrales alineados a los ODS